北京市2026年度二级建造师执业资格考试定于5月30日、31日举行,报名相关安排如下:
北京市人力资源和社会保障局官网“人事考试服务频道”https://rsj.beijing.gov.cn/ywsite/bjpta/“考试报名”栏目
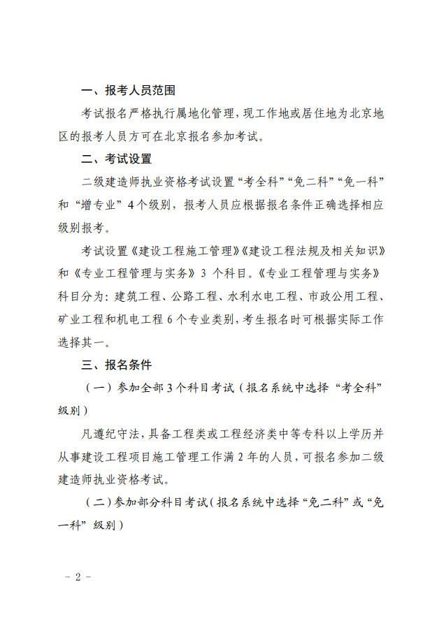
1.具体考试报名条件、专业和科目设置、收费标准、成绩管理等事宜,请登录北京市人力资源和社会保障局官网-“人事考试服务频道”-“考试通知”栏目,查看本项考试报名文件。
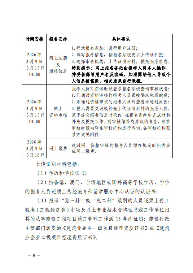
2.网上报名务必由报考人员本人操作,切勿委托他人或机构填写报名信息;报考人员应妥善保管用户名及密码,如泄露给他人导致个人信息被篡改,相关后果自行承担。
3.本项考试实行网上资格审核,不设置现场审核,报考人员应及时登录报名服务平台查看审核状态,如对审核结果有异议,须在规定时间内与审核机构联系,联系电话详见考试报名文件。
4.本次考试考场资源全市统筹安排,具体考试地点以准考证为准。
5.报考人员报名时如遇问题,可登录“人事考试服务频道”-“服务指南”栏目,点击查看“问题解答”。
关注《大展培训学校》公众号,获取最新建筑界最新动态
关注《大展建筑人才网》公众号,获取最新招聘、求职信息








